网站首页
医院概况
领导风采
医院文化
科室导航
重点专科
门诊医疗
健康园地
教学科研
老年友善
专题专栏
物价公示
公示公告
公示公告
公示公告
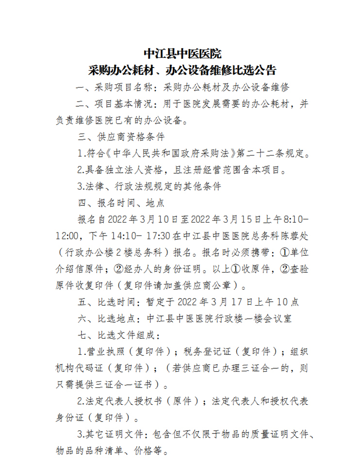
中江县中医医院采购办公耗材、办公设备维修比选公告
发布时间:2022-03-10 点击:8147
上一篇:中江县中医医院布类、絮类采购比选结果公示
下一篇:中江县中医医院采购布类、絮类用品比选公告
院内链接
﹀
︿
医院概况
领导风采
医院文化
科室导航
重点专科
门诊医疗
健康园地
教学科研
老年友善
专题专栏
物价公示
友情链接
﹀
︿
成都军区总医院
成都中医院大学附属医院
德阳市第二人民医院
四川中医药高等专科学校
版权所有:中江县中医医院 | 中江县急救中心
医院地址:中江县一环路北段818号
群众身边“可视”“有感”问题监督举报方式
0838-7132085(工作时间)
2229249890@qq.com(24小时)
公安备案:川公网安备 51062302000173号
蜀ICP备18005248号-1
咨询电话
0838-7256357
预约挂号电话
0838-7256357
咨询预约时间
上午8:00-12:00 下午14:00-17:30
官方微博
官方微信